山东商报·速豹新闻网 高妍妍
第34届青岛国际啤酒节马上就要开始啦!本届啤酒节在青岛西海岸新区金沙滩啤酒城共设置9个啤酒大篷,在硬件设施、啤酒、美食、演艺、氛围营造等方面全新升级!

金沙滩啤酒城今年引入众多国内外品牌啤酒,中西特色美食更是数不胜数,大家可尽情开怀畅饮!大篷内均配备空调,室温不高于26℃,就餐环境更加舒适!所有啤酒大篷围绕“啤酒节+音乐节”模式,优化篷内声学环境,增加乐队表演,演出时间每天11时—23时,分时段推出多元化、国际化节目,形成体验更好的演艺互动空间。第一周演出单提前剧透,赶紧码住!
青西金啤大篷

青西金啤品牌创建于2017年,是青岛西海岸新区本土精酿啤酒品牌,大篷总营业面积3000余平方米,分为篷内畅饮区和篷外露天啤酒广场两大区域。篷内拥有1500吨精酿啤酒生产线,配备超大立体演艺舞台和国际顶级灯光音响演出设备,设有私密品质座区、狂欢区等,一流专业的演艺团队驻场演出。大篷提供金沙海浪拉格、金沙麦浪白啤、比利时橙香小麦、琥珀拉格、海盗船IPA、海岛世涛啤酒等6款经典精酿,以及数款充满鲜果香味的新品精酿啤酒、花式鸡尾酒等特色产品,给广大宾客带来全新参节体验。
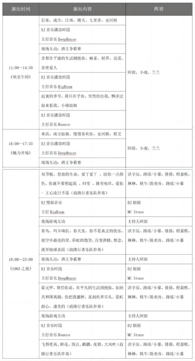
第一周演出节目单

孤rock之星乐队是一支多元素乐队,拥有多年的表演经验,参加过诸多声乐和音乐比赛。他们唱功优秀,演出经验丰富,控场能力强。乐手的精湛演奏和主唱嘹亮干净的声线相互融合,现场充满活力与艺术性的表演,带给观众不一样的视听感受。
丹麦嘉士伯啤酒大篷

丹麦嘉士伯啤酒于1847年创立,总部位于丹麦哥本哈根,旗下品牌包括嘉士伯、乐堡、波罗的海、凯旋1664、格林堡、京A、风花雪月、乌苏啤酒等。丹麦嘉士伯啤酒大篷营业面积约1800平方米,本届啤酒节以“点亮醉美海滨、开放拥抱世界”为经营主题,在各时段推出速饮大赛、酒王争霸、听曲猜歌、点歌节目等互动节目,形成气氛热烈的人气海洋。本届啤酒节携旗下嘉士伯系列、法国1664系列、京A系列等30余种热门啤酒前来,推出海鲜、烧烤、炒菜等特色美食,为消费者带来味蕾的饕餮盛宴。

第一周演出节目单

舞台效果图
青岛FLY乐团成立于2021年6月,是青岛本土的一支充满活力、激情与创造力的乐团。队内成员15人均为圈内资深艺人,拥有6位主唱歌手及9位乐手,每一位主唱和乐手都在LIVEHOUSE音乐现场就职,拥有丰富的舞台表现力以及演出经验。自乐团成立以来,每年历经大小演出上百场,深受观众喜爱。
青岛啤酒1903大篷

青岛啤酒1903大篷面积为3000平方米,首次采用双舞台设计,前后互动、身临其境,为市民游客带来更加激情活力的啤酒体验。本届啤酒节期间,青岛啤酒全系列产品亮相,不仅有新鲜出厂、全程冷链运输的原浆、纯生、白啤、黑啤、IPA等鲜啤系列,还有草莓西柚、三重柠檬、比利时双料等青岛啤酒6款精酿产品。同时,推出“啤咔冰”啤酒冰淇淋、“膨胀酵主”啤酒酵母面包等特色美食,创意升级啤酒外带杯,感受无处不在的啤酒文化。

第一周演出节目单
歧路行者乐队由鼓手袁帅(大手)、吉他手薛秒、贝斯手龚仔、键盘手紫来组成。擅长流行、摇滚、Funk、R&B等风格,曾参加《火星情报局》《天天向上》等综艺节目,参与《草莓音乐节》《橘洲音乐节》等演出。
德国沃斯坦啤酒大篷

沃斯坦啤酒为德国知名啤酒品牌,源于1753年,延续9代人的卓越酿造经验,成就沃斯坦今日的盛誉,历经9代传承,专注于拉格啤酒,出口全球60多个国家;获得六项DLG啤酒金奖及世界啤酒大赛金奖荣誉;德国汉莎航空、中国南方航空等8家航空公司头等舱啤酒供应品牌。德国沃斯坦啤酒大篷营业面积1500平方米,本届啤酒节携近30款畅销啤酒及纯正德式美食、本地特色海鲜等产品,为消费者带来东西方美食激情碰撞的舌尖体验。

第一周演出节目单
Youo乐队来自四川成都,成立于2015年,以摇滚乐为主打,男主唱永伦是国内知名摇滚歌手,女主唱叶子擅长流行乐兼爵士乐。近几年来,他们一直以大编乐队的形式活跃于各大演艺场所和各类商业演出,多次受邀参加各类音乐节、演唱会的特邀助阵乐队。
荷兰喜力啤酒大篷

喜力啤酒起源于荷兰,至今已有160年的历史,产品现已行销世界170多个国家,多次入选《世界品牌500强》,是世界知名啤酒酿造商。荷兰喜力啤酒大蓬面积1500平方米,在大篷内游客可以品尝到啤酒厂冷链直供、酒台现打、极具荷兰特色的鲜啤酒,以及丰富的美食小吃,平民化的消费价格、安全舒适的消费环境和精彩绝伦的节目演出,为广大游客营造“五星级”的享受。

第一周演出节目单
疯狂节拍四人组乐队由主唱加吉他子恒、键盘阿海、贝斯小嵘、鼓手帅钦组成,曾获“CMA全国原创乐队大赛”优秀奖。他们的表演现场热情洋溢,将带领观众感受啤酒大篷的激情之夜!
青岛啤酒纯生大篷

青岛啤酒纯生啤酒大篷面积为1500平方米,以时尚、潮流、激情为元素,以美食、美景、美酒为核心,为市民游客带来更加激情活力的啤酒体验。大篷设有互动狂欢区、酒水畅饮区、自助烧烤区、舒适卡座区,精彩纷呈的舞台演出,再现全场狂欢的啤酒欢乐海洋,市民游客在此可“看美景+喝啤酒+吃美食”开启啤酒节畅享欢聚模式。

第一周演出节目单
海平面乐队成立于2012年,目前阵容由主唱吉他手赵飞、鼓手李鹏飞、吉他手王晓伟、贝斯手和胜阁、键盘手李玉瑞五人组成,曲风以摇滚为主。乐队演出经历:2016年郑州livehouse专场演出;2016年深山乐队全国巡演泰安站嘉宾;2014-2020年哈啤巡演签约乐队;2014-2022致敬beyond山东站嘉宾乐队;2021年口味王品牌广东巡演签约乐队。
葡萄牙超级波克啤酒大篷

超级波克啤酒的历史可以追溯到1927年,凭借精湛的酿造工艺和对品质的严格把控,超级波克迅速成为葡萄牙家喻户晓的品牌,在世界啤酒大赛中获得“最佳国际拉格啤酒”“最佳葡萄牙啤酒”等奖项。葡萄牙超级波克啤酒大篷面积1500平方米,本届啤酒节推出炸鸡、薯条等葡萄牙美食,以及青岛本地小海鲜、烧烤和内蒙古烤羊排等特色风味美食,每天推出整点啤酒免费品鉴活动。

第一周演出节目单
蓝海乐队成立于2016年,成员由键盘手嘉里库、主唱可鑫、依冉、吉他手晁宇、贝斯手孟兆鑫组成。乐队先后参加过各大音乐节及电视综艺并有独立原创歌曲。乐队风格涉及流行、摇滚、爵士等,有丰富的舞台演出经验。
加拿大罗塞尔啤酒大篷

罗塞尔啤酒是加拿大BC省最早期的10家精酿啤酒先锋之一,一直坚持采用最优质的原料及酿造工艺,为消费者提供最上乘的味觉体验和享受的宗旨。加拿大罗塞尔啤酒大篷面积1500平方米,本届啤酒节携旗下近20款经典啤酒集中亮相,并推出了特色小龙虾套餐产品,让顾客深入感受啤酒魅力。

第一周演出节目单
连锁反应乐团主唱王梦,舞台上他的表现力十足,能够轻易地调动观众的情绪。主唱兔子,他的演奏技巧精湛、风格多变,无论是激烈的摇滚乐还是深情的民谣,他都能游刃有余地演绎。贝斯手杨喊山,他的演奏沉稳有力,为乐队提供了坚实的节奏基础。鼓手小明,他的鼓点如同雷霆万钧,为旋律狂潮的音乐增添了无限动力。
比利时布雷帝国啤酒大篷

布雷帝国啤酒品牌源于比利时,经过多年发展已经成为行业内知名企业,其产品在市场上具有较高的知名度和美誉度,并以其深厚的文化底蕴、独特的酿造工艺和卓越的品质赢得了广大消费者的喜爱和认可。比利时布雷帝国啤酒大篷面积1500平方米,本届啤酒节带来的布雷帝国白啤是经21天主发酵后,再次投入新的酵母,然后立刻进行瓶装并置于15-25°C的恒温环境储存,二氧化碳气体充足,有着更为丰富的泡沫,更为浓郁的香气,为消费者带来更加优质的畅饮体验。

第一周演出节目单
光影精灵乐队成立于2016年,是目前新一代爱乐人中很有潜质的一支队伍,他们是“走在音乐最前沿的领军者”。激情澎湃的旋律,让音乐在文学性与艺术性中升华;并以打造视觉上夸张唯美的形象和强烈的感官刺激为特点,将带动现场观众进入蕴涵极大能量的狂欢地带!
具体节目可能根据现场情况进行调整,以实际演出为准。
今年官方抖音号——“青岛国际啤酒节·金沙滩啤酒城”上线官方电商平台,推出多种畅饮套餐和优惠券,价格实惠,大家可提前囤券抢购。让我们一起期待,专属于这个夏天的狂欢时刻吧!